CNC Hardware, Firmware & Software¶
Subpáginas¶
Proyectos de referencia¶
- Niko
- Root3
- srferrete
- DG_Builds
Lectura obligatoria¶
- Electronica basica para CNCs: https://openbuilds.com/threads/electronics-101.693/
Mini impresora 3D¶
Este es un proyecto similar al anterior, pero agrega un extrusor al eje vertical!
- Instrucciones: https://www.instructables.com/id/eWaste-60-3DPrinter/
- Firmware: https://github.com/lisergio/impresora-3D
Robots pipeteadores¶
Resumen del proyecto - TLDR¶
- Armar un Arduino **mini**CNC con partes recicladas, que sepa dibujar.
- Armar un Arduino CNC simple, pero en serio, que use un minitorno Dremel como herramienta.
- Usar software libre cada etapa.
Resultados:
- Controlador basado en Arduino Uno con GRBL y el CNC shield 3.0.
- Diseños en Inkscape (grabados, drilling) KiCAD (circuitos) o FreeCAD (modelos 3D).
- Generación de GCODE con OpenBuildsCAM,
pcb2gcode, y otros. - Envío de GCODE a GRBL a través de bCNC (UGS está bueno también).
Arduino miniCNC¶
Proyecto miniCNC en reGOSH 2019 (ver la wiki).
Quizás podríamos haber continuado con uno de estos:
Acá está en un artículo de hackaday:
Acá hay opciones en un grupo de FB:
{{:proyectos:diy:cnc:20200628-030644.png?0x300}}
Mejoras¶
Actuador lineal en 3D¶
https://www.thingiverse.com/thing:1765496
Otros proyectos¶
Mini plotter con motores 28byj:
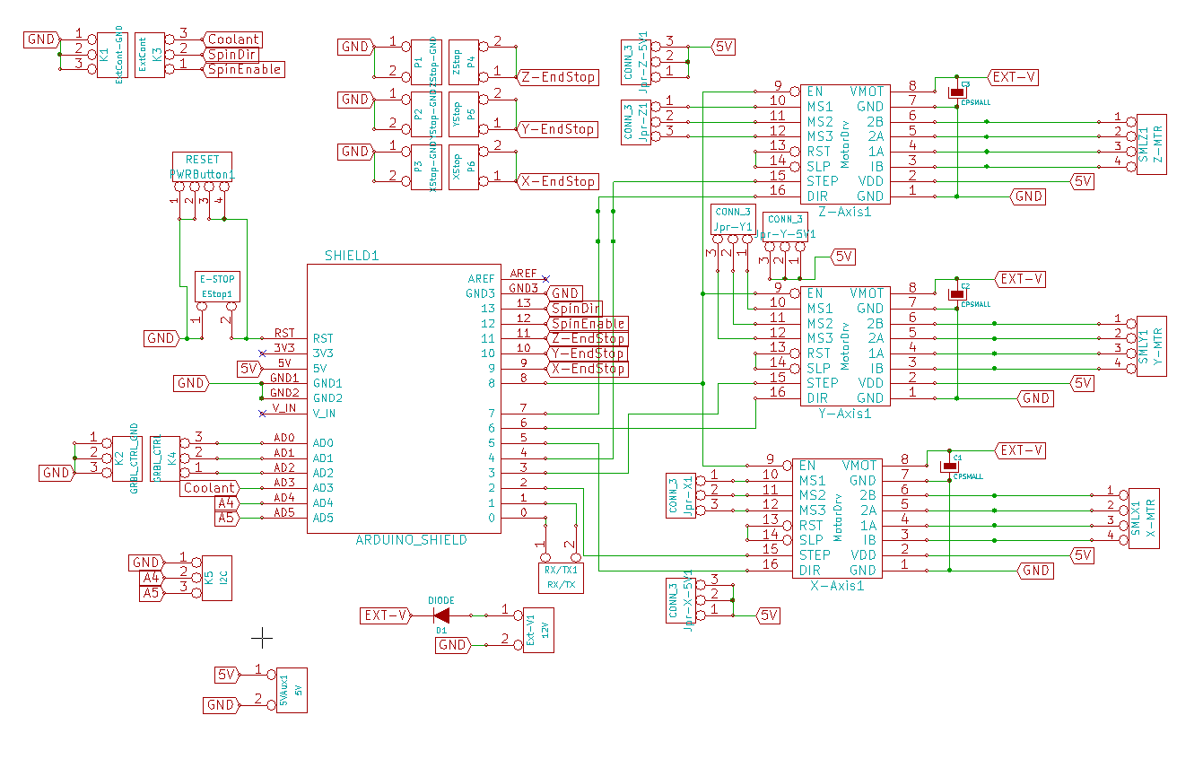
Arduino CNC¶
Usamos el CNC shield 3.0 "clone".
Toda la info está muy bien documentada en el sitio oficial: https://www.zyltech.com/arduino-cnc-shield-instructions/
La correspondencia entre pines del arduino y del shield se puede ver en este diagrama: https://blog.protoneer.co.nz/arduino-cnc-shield/#jp-carousel-1664
Parts and Design¶
v0.1¶
Empece con los modelos de srferrete.
Arduino CNC Shield + GRBL + 3D printed parts:
- https://www.thingiverse.com/thing:2348381
- http://srferrete.es/montando-una-cnc-parte-5-electronica-y-configuracion
- http://srferrete.es/montando-una-cnc-microstepping
- https://www.staticboards.es/blog/dominar-motor-paso-a-paso-con-grbl/#comment-537
- https://blog.protoneer.co.nz/grbls-pwm-functionality-how-to-control-a-laser-or-variable-speed-spindle/
v0.3.1-A¶
Nuevos modelos, un remix importante del anterior:
La idea es hacerlo mas robusto: bajando la altura de el carrito del eje Y, agregando dos varillas al eje X, y rehaciendo el eje Z para que el Dremel no genere tanto torque al cortar.
Queda pendiente achicar el area de corte; eso haria que las varillas se flexionen menos.
v0.6 - Robor pipeteador y Dremel CNC¶
Este fue uno de los primeros prototipos de "robot pipeteador" que armé.
El proyecto siguió acá: https://gitlab.com/pipettin-bot/
v0.6 - Dremel CNC model B¶
Toda la estructura de la última versión se flexiona bajo el peso del Dremel y luego se levanta al tocar una pieza con la fresa.
No parece facil solucionar esto, pero quizas se puede hacer más robusta la estructura.
- Modelo B2: agrega más material al eje X y al eje Z. También baja la rosca del eje Z respecto a la mecha del Dremel.
- Modelo B3: lo mismo, pero además agregando un carrito extra al eje X, que ayudaria a que el eje Z no se flexione ni se desplace en X/Y al cortar. Desventaja: hay que sacar las dos varillas de arriba.
0.7¶
Si bien avancé un poco más con estos diseños, finalmente los abandoné, y reemplacé por otra geometría:
Power, feedrates and Microstepping¶
Ahora estoy corriendo todo a 12 V, con microstepping ⅛.
Leer:
- https://blog.protoneer.co.nz/arduino-cnc-shield-v3-00-assembly-guide/#MicroStep
- https://github.com/grbl/grbl/issues/41
Resumen:
- El microstepping baja el torque máximo de los motores.
- Es mejor usar un voltaje justo por debajo del voltaje máximo de los drivers (24V para A4988 o DRV8825).
- La frecuencia maxima típica del paso es ~30kHz (aunque en teoría GRBL llega a 100 KHz) que a MS de ⅛ son como 20 vueltas por segundo.
Building and Uploading GRBL¶
on Arch Linux¶
Instrucciones: https://github.com/gnea/grbl/wiki/Compiling-Grbl
Si el compilador de Arch actual no sirve para compilar GRBL para arduino (porque ocupa demasiado espacio), hay que instalar un paquete viejo:
sudo pacman -U https://archive.archlinux.org/packages/a/avr-gcc/avr-gcc-8.3.0-1-x86_64.pkg.tar.xz
Actualmente no tengo este problema.
From a headless RPi using ssh¶
- Enable X11 forwarding on the RPi ssh server.
ssh -X pi@raspberryIP.- APT install
arduino. - Run
arduino. The gui should open. Set the correct port and board. - Add the GRBL library as a directory (the top level grbl directory with the doc, build and grbl subdirectories).
- Open the GRBL upload example and upload it.
Troubleshooting¶
Error: avrdude: stk500_recv(): programmer is not responding.
O algo como not in sync.
Mi arduino tiene un capacitor en los pines de "abort" del cnc shield por otro motivo. Hay que sacarlo y reiniciar el Arduino para que el error se vaya.
Limit-switch wiring¶
La guía de GRBL es genial:
Z-axis limit switch¶
Troubleshooting: https://www.instructables.com/id/End-Stop-Limit-Switch-Problems/
Para que funcione el Z-end limit switch (end stop) tuve que deshabilitar variable spindle el config.h de la librería de Arduino de GRBL. Esto es porque el pin layout de GRBL cambio en la version 0.9 cuando agregaron la funcionalidad del variable spindle. Deshabilitarla revierte el pin layout a la forma compatible con el CNC Shield 3.0.
Cruzando los cables con una modificación de hardware esto ya no es un problema.
Z-axis probe¶
Tutoriales:
- https://www.youtube.com/watch?v=PtJF8q3RrDo
- Buena música: https://www.youtube.com/watch?v=mhS5BuzR3hQ
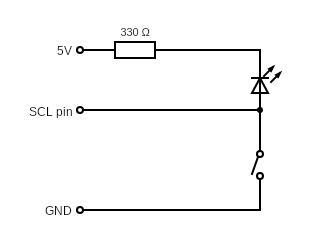
Wiring: https://crcit.net/c/99f1dd1943ae49debf53f9f1f2e57a29
- El switch simboliza al probe.
- GND va a conectado a la "base" del probe (o al cobre del PCB).
- El lado del SCL va conectado a la punta o "spindle" del CNC (con un cocodrilo xej).
Otros probes tipo "touch":
- https://blog.michael.franzl.name/2016/05/09/diy-piezo-electric-touch-probe-high-sensitivity/
- https://www.hackster.io/tungbuivn/diy-3d-probe-for-the-cnc-dff6a2
- https://hackaday.io/project/9193-piezoelectric-cnc-touch-probe
Wiring para el "tip probe" del robot pipeteador:
- Placa PCB virgen al GND.
- Tip cortado con cable dupont pegado al costado (y pin doblado).
Comandos para probar:
$H
G91 G0 Z-50
G38.2 Z-5 F200
G92 Z2.1
G90 G0 Z20
- Moverse rápido un poco por encima de la sonda.
- "Sondear" hacia abajo 5 mm como mucho.
- Configurar la altura actual como "cero" (en realidad, setear la altura actual al "alto de la sonda").
- Moverse 20 mm por encima del cero.
Para un cubo de 50 mm de alto (51.7 con sonda):
$H
G91 G0 Z-50
G38.2 Z-5 F200
G92 Z51.7
G90 G0 Z70
XY limit switches¶
Puse mascara de homing $23=3 para que haga homing en el X0;Y0 y puse los limit switches en el lugar a donde fue a hacer homing (al mirar esto esta bueno tener el dedo sobre el boton de reset por si algo anda mal).
Modificacion con end-stops de Makerbot¶
Para usar en paralelo dos modulos de Makerbot con su LED habilitado (o sea conectando los 3 pines) en el CNC shield, hay que cortar el pin NC (normal connected) en uno de los módulos del par en paralelo.
Esto es porque, al activar el interruptor, el VCC de un endstop queda conectado directamente a GND del otro endstop, produciendo un corto.
Hay un poco mas de info en la parte de variable spindle mas abajo.
En el diagrama se ve mejor:
Leer:
- https://softsolder.com/2017/11/30/mpcnc-makerbot-style-endstop-switch-modification/
- Publicacion oficial del switch de MakerBot https://www.thingiverse.com/thing:4971
YZ limit switches en paralelo para gantry¶
En el caso del doble eje Y, hay dos limit switches en paralelo (el Y y el Z) y solo uno se activa a la vez, porque el eje Z hace homing primero, y el Y después.
El NC de cada interruptor (que esta conectado a 5V) mantiene "alto" el pin "sensor" que comparten.
Pero cuando un switch se activa, baja el voltaje del pin sensor a 0V, mientras el otro interruptor sigue manteniendo el pin sensor a 5V sin resistor de por medio.
O sea, se produce un cortocircuito, y el Arduino se reinicia.
Para solucionar este problema, hay que cortar la patita "NC" de los limit switch que vayan en paralelo (ver foto a continuacion).
La recomendacion general es cortar todas las patitas NC.
Monitorear limit switch¶
Para debuguear los limit switch, usar $10=16 y ver este instructivo. Ese setting es para el status report de GRBL < 1.1x, para 1.1+ el status report es 0, 1 o 2.
Para ver los cambios hay que habilitar el "verbose output" en el UGS clasico.
También se puede armar un script en Python: https://gitlab.com/pipettin-bot/pipettin-grbl/-/blob/master/grbl/scripts/simple_status.py
Ajuste Vref Pololu¶
Guides:
- E3D's guide archive for the A4988 driver.
- E3D's guide archive for the DRV8825 driver.
- https://www.trustfm.net/hardware/3DPrinter.php?page=Electronics3
Esto me ayudó cuando uno de los motores del eje Y perdía pasos.
Mi motor es "LKD42BYGHW811", parece ser de 2.5A. Ahora Vref está en 1.65V, que corresponde a un límite de ~3.3A, así que ya estoy pasado. Quizás el problema sea la fuente, pero el voltaje no baja considerablemente.
Puse los DRV8825 en 1.170V aproximadamente. Es un octavo de vuelta en sentido horario.
Los útlimos A4988 que compré venían en 0.6V y era demasiado bajo. Los dejé en 1.1V, que es casi el máximo que podía obtener girando el tornillito.
Los pololus que hay en TECSCI son similares a estos:
Los tutos anteriores estan caidos, aca hay otros:
- https://web.archive.org/web/20210310014027/https://e3d-online.dozuki.com/Guide/VREF+adjustment+A4988/92
- https://ardufocus.com/howto/a4988-motor-current-tuning/
- http://www.javierarnedo.com/driver-a4988-nema-17-ajuste-voltaje-referencia/
Las mediciones dieron 0.8 Ohm, pero los resistores son de 200 Ohm según la inscripción. Puede ser que ese número pequeño sea algo del circuito en total, y no solo de esas resistencias.
Refrigeración de los controladores¶
Realmente se estaban calentando bastante, así que por las dudas le puse un ventilador arriba mientras hago las pruebas.
Me encanta improvisar.
Problemas de Endstops por EMI¶
Problemas de Endstops por Interferencia electromagnética.
- Una probre alma en pena como yo: https://www.reddit.com/r/hobbycnc/comments/dc3ctf/limit_switches_giving_false_positives/
Tuve problemas usando un cable de stepper para un end-stop. No pude encontrar otra causa que el cable mismo: los cables que vienen con los sensores de fin de carrera del mismo largo no tienen este problema.
Consejos generales sobre electronica, alimentacion y ruido:
- https://www.cnccookbook.com/cnc-electrical-noise-grounding-techniques-interference-filter/
- https://openbuilds.com/threads/electronics-101.693/
- Teoria de endstops: https://marlinfw.org/docs/hardware/endstops.html
Más allá de eso, sigue siendo buena idea agregar "shielding" contra EMI, para que la electrónica sea menos sensible a interferencia (que venga del mismo CNC o de fuentes externas).
Otra cosa para hacer es "trenzar" o enroscar los cables, como si fueran un ADN. Eso también ayuda a que el cable del stepper tenga menos efecto sobre el del endstop.
Un google rápido da información útil:
En teoria para que funcione, el "shielding" tiene que conectarse a ground:
- https://openbuilds.com/threads/electronics-101.693/
- Cables con shielding para stepper motors: https://www.cnccookbook.com/cnc-electrical-noise-grounding-techniques-interference-filter/
Aca usaron cables de ethernet para los limit switches, que por defecto vienen con shielding:
La solución más simple es soldar un capacitor de 0.47uF entre GND y cada pin sensor del endstop:
- https://www.instructables.com/End-Stop-Limit-Switch-Problems/
- https://capellacnc.co.uk/electronics/endstoplimitswitches/project.php
- https://github.com/gnea/grbl/issues/96 (hablan de optocouplers ahi tmb)
- Con capacitores más chicos quizás sea mejor: https://www.reddit.com/r/hobbycnc/comments/qgyxte/limit_switches_nc_circuit_with_cnc_shield/
La otra es usar endstops "normal closed", que son mucho menos sensibles a EMI, y además se los considera más seguros, porque en cuanto se desconectan por estar dañados, se disparan las alarmas del endstop.
- Los NO no se pueden convertir facilmente NC, parece: https://www.reddit.com/r/3Dprinting/comments/7uxabg/changing_pcb_mechanical_endstop_from_no_to_nc/
- https://forum.protoneer.co.nz/viewtopic.php?t=72
GCODEs de GBRL¶
https://github.com/gnea/grbl/wiki/Grbl-v1.1-Commands
$H- Run homing cycle- G90 para movimientos en coordenadas absolutas, ejemplo:
G90 G0 X0 Y0 Z0 - G91 para movimientos incrementales, relativas a la posición actual, ejemplo:
G91 G0 Z1 - G92 para modificar el origen de coordenadas, ejemplo:
G92 X0 Y355 Z29- De forma que ahora se puede mover desde:
G90 G0 X0 Y0 Z32 - De forma que ahora se puede mover hasta:
G90 G0 X325 Y355 Z-5(por debajo de la mesa de corte)
- De forma que ahora se puede mover desde:
Modal Group Member Words
Motion Mode G0, G1, G2, G3, G38.2, G38.3, G38.4, G38.5, G80 Coordinate System Select G54, G55, G56, G57, G58, G59 Plane Select G17, G18, G19 Distance Mode G90, G91 Arc IJK Distance Mode G91.1 Feed Rate Mode G93, G94 Units Mode G20, G21 Cutter Radius Compensation G40 Tool Length Offset G43.1, G49 Program Mode M0, M1, M2, M30 Spindle State M3, M4, M5 Coolant State M7, M8, M9
Supported Non-Modal Commands
G4, G10 L2, G10 L20, G28, G30, G28.1, G30.1, G53, G92, G92.1
Errores de GRBL¶
Ver lista en su Wiki: https://github.com/gnea/grbl/wiki/Grbl-v1.1-Interface
Configuración de GRBL¶
Imprimir configuración actual con: $$
Ver:
- El artículo oficial: https://github.com/gnea/grbl/wiki/Grbl-v1.1-Configuration
- El manual de LinuxCNC sobre comandos G5**X** http://wiki.linuxcnc.org/cgi-bin/wiki.pl?CoordinateSystems
- Una cheatsheet genial: http://www.diymachining.com/downloads/GRBL_Settings_Pocket_Guide_Rev_B.pdf
Description Opción Valor de referencia Valores que usé miniCNC v2 Comentario
Step pulse, microseconds 0 10 10 10
Step idle delay, milliseconds 1 25 255 25
Step port invert, mask 2 0 0 0
Direction port invert, mask 3 0 1 0
Step enable invert, boolean 4 0 0 0
Limit pins invert, boolean 5 0 0 0
Probe pin invert, boolean 6 0 0 0
Status report, mask 10 1 1 1
Junction deviation, mm 11 0.010 0.010 0.010
Arc tolerance, mm 12 0.002 0.002 0.002
Report inches, boolean 13 0 0 0
Soft limits, boolean 20 0 1 1
Hard limits, boolean 21 0 1 1
Homing cycle, boolean 22 1 1 1
Homing dir invert, mask 23 0 0 3 (mask 00000011 inv. XY)
Homing feed, mm/min 24 25.000 25.000 50.000
Homing seek, mm/min 25 500.000 500.000 1000.000
Homing debounce, milliseconds 26 250 250 250
Homing pull-off, mm 27 1.000 3 3.000
Max spindle speed, RPM 30 1000 1000 1000
Min spindle speed, RPM 31 0 0 0
Laser mode, boolean 32 0 0 0
X steps/mm 100 250.000 250.000 250.000
Y steps/mm 101 250.000 250.000 250.000
Z steps/mm 102 250.000 250.000 250.000 V2: microstep igual al XY.
X Max rate, mm/min 110 500.000 500.000 1000.000
Y Max rate, mm/min 111 500.000 500.000 1000.000
Z Max rate, mm/min 112 500.000 500.000 500.000
X Acceleration, mm/sec² 120 10.000 10.000 20.000
Y Acceleration, mm/sec² 121 10.000 10.000 20.000
Z Acceleration, mm/sec² 122 10.000 10.000 10.000
X Max travel, mm 130 200.000 328.000 200.000
Y Max travel, mm 131 200.000 358.000 200.000
Z Max travel, mm 132 200.000 37.000 33.500 29.5 con mecha x ej.
Mi configuración:
- Tuve que invertir el motor X y cambiar de lado el sensor de fin de carrera del eje X (opción 3). Como estaba originalmente, GRBL hacia bien el homing cycle, pero el muy gil del software pensaba que tenía lugar para moverse en la misma dirección en la que va el sensor (y nada de lugar en la dirección donde si había lugar para moverse).
- Para habilitar los soft limits antes tiene que estar encendido el homing cycle también (opción 22) y tiene que quedarse encendido).
- El valor por defecto de de la opción 27 no fue suficiente.
- Para el gantry se dice que: "Highly recommend keeping the motors always enabled to ensure the gantry stays square with the 1 setting".
Obs: la opción 10 con valor 16 sirve para probar los limit switches, ver lo que está escrito más arriba.
Configuración del orgien de coordenadas¶
El GRBL pone su origen de coordenadas de manera que el espacio de trabajo puede estar en posiciones de XYZ con valores positivos o negativos. Por comodidad en la generación del GCODE, uso G92 para dejar todo el espacio de trabajo en valores positivos de posición en todos los ejes.
Nota: los valores del comando G92 dependen de en que direccion se hizo el homing, y de si alguno de los ejes está invertido.
El G92 que hay que usar depende de en que lugar del espacio de trabajo se haga el homing. Si $23=0 entonces la maquina queda en X0, Y0, pero si está en $23=3 entonces queda en X-100, Y-100 (imaginando que 100 es el X/Y max configurado).
$23=3 es útil porque la máquina hace homing en el punto respecto al cual todas las coordenadas están en espacio "más positivo". Después de aplicar un comando del estilo G92 X0 Y0 todo el espacio de trabajo estará en coordenadas positivas.
$H ; Run homing cycle
G92 X0 Y0 Z29 ; esto pone el punto de homing como la coordenada X0 Y0 Z29
Más abajo hay detalles y explicaciones sobre G92.
Nuevas partes para el CNC¶
Ahora que actualice las partes, tengo 43 mm de movimiento en el eje Z (son 40 mm contando que 3 mm se pierden alejandose del limit switch). Para no complicarmela acorte los ejes X e Y a 250 mm:
$H ; Run homing cycle
G92 X0 Y247 Z40 ; esto pone el punto de homing como la coordenada X0 Y250 Z39
Opción Description Valor de referencia Valores que usé
27 Homing pull-off, mm 1.000 3 130 X Max travel, mm 200.000 250.000 131 Y Max travel, mm 200.000 250.000 132 Z Max travel, mm 200.000 40.000
Stepper wiring y sistema de coordenadas¶
Ahora digamos que necesito que el eje Y tenga coordenadas positivas "hacia abajo":
Para lograr esto hay que tener bien dos cosas:
- Cableado de los motores.
- Configuración de la dirección de los steppers en GRBL.
El primer problema que tuve es que los steppers y cables que tienen no son todos "estándar". Así que tuve que cruzar algunos cables y dar vuelta fichas para que todo quede andando como se espera por configuración de GRBL estándar. Después, cambiando $3 (invert stepper dir), $5 (invert limit switch) y $23 (invert homing dir) se consigue la configuración deseada. En mi caso:
En el PDF que armé () la tercera configuración es la que va.
Ver más abajo la configuración de GRBL para profundizar con este tema.
CoreXY stepper wiring¶
Ver: https://discord.com/channels/627982902738681876/687774244918263852/1012058494163243050
CAM Software y Generadores de GCODE¶
Generación de GCODE con scripts de Python "simples" del proyecto Linux CNC: https://github.com/LinuxCNC/simple-gcode-generators
Además de las opciones abajo, también usé http://jscut.org/ pero es dificil configurar bien las coordenadas del eje z.
Se puede resolver este tema de las coordenadas negativas con G92:
- http://linuxcnc.org/docs/html/gcode/coordinates.html
- Por ejemplo, después de
$HagregarG92 X0 Y355 Z0 - Para ver la configuracion actual de las coordenadas, usar:
$#
KiCAD y pcb2gcode¶
Ver: proyectos/diy/cnc/kicad_pcb
Inkscape SVG + jscut¶
Paso 1: hacer un diseno en Inkscape y pasarlo a "path".
Paso 2: usar JScut para generar el GCODE (ver detalles en su seccion).
Paso 3: usar UGS para configurar GRBL y enviar el GCODE.
FreeCAD Path Workbench¶
Puede cavar superficies "planas", o sea, no puede hacer una montañita realmente.
- https://wiki.freecadweb.org/Path_Workbench
- https://wiki.freecadweb.org/Path_Walkthrough_for_the_Impatient
Lo que tiene de bueno es que lo único que tuve que hacer para que el GCODE quedara bien es agregar un comando G92 para que el espacio de trabajo de GRBL quedara en coordenadas positivas.
Obviamente en FreeCAD hay que asegurarse de hacer lo mismo con los modelos.
PyCAM¶
Está hecho en Python2, pero en Arch usa Python3 por defecto. Hay que hacer un par de cosas para que funcione bien (ver instrucciones).
Instrucciones:
- Instalar dependencias http://pycam.sourceforge.net/requirements/
- Python bindings to OpenGL (Arch:
python2-opengly AURpython2-gtkglext). - python3-gi Python bindings for gobject-introspection libraries (Arch: gobject-introspection ??)
- python3-opengl GTK graphical user interface library -- gir bindings (Arch: ??)
- python-gtk2
- Python bindings to OpenGL (Arch:
- Bajar https://github.com/SebKuzminsky/pycam/releases
- Modificar el archivo "pycam" para que la primera línea sea
#!/usr/bin/python2en vez de#/usr/bin/env python. En Arch Linux python3 es la versión que se usa por defecto, el tipo que hizo pycam solo estaba pensando en su Ubuntu.
- Modificar el archivo "pycam" para que la primera línea sea
Hay data sobre como usarlo en su sitio, por ejemplo:
Blender CAM¶
https://github.com/vilemduha/blendercam/wiki/
La extensión para Blender 2.8 anda lo suficientemente bien como para hacer las pruebas.
Primero hay que instalar el plugin como dice la web oficial: https://github.com/vilemduha/blendercam/wiki
Luego, para que ande, hay que entrar a utils.py y cambiar todas las ocurrencias de time.clock() por otra función; esa se eliminó de python3.
Para empezar a usarlo, abrir Blender, acceder al tab-menú "Rendering" y en el menú desplegable de "Render engine" seleccionar "Cam".
Importante: el punto más bajo del modelo tiene que estar por encima de la altura mínima del "Working Area". Además, para que no corte al pedo, se puede setear "operation depth start" igual a la altura máxima del modelo (no sé por qué no hace esto por defecto).
Luego, con todo bien configurado en las opciones de Blendercam, se exporta el archivo .ngc con el gcode.
Luego solamente hará falta cambiar el "header" y el "footer" del .ngc para que haga el homing cycle al principio con $H, y configure bien el origen de coordenadas con G92, entre otras cosas (ver archivos en ).
Agregar G92 es necesario porque normalmente GBRL opera en coordenadas negativas para todos los ejes (no solo para el Z) y varios programas tiran su output solamente en coordenadas positivas:
"Why is Grbl in all negative coordinates after homing? Or it so annoying and not what I'm used to! When homing is enabled, Grbl sets all of the machine space in negative space. This may seem unusual to people who own 3D printers or newbies, but this is how it has been historically in CNC mills (and due to a misunderstanding how to use work coordinate systems and tool offsets...)"
Reemplazando la parte del principio del gcode con el header evitamos problemas con eso:
; Custom header, it must replace the original!
$H ; Homing cycle
G92 X0 Y355 Z0 ; Setup offests, so X and Y operate in positive space only.
G21 ; units (mm)
G17 ; plane select (XY)
G90 ; distance mode (absolute)
G0X0Y0Z00 ; move to origin
Footer, para volver al inicio al terminar:
; Custom footer
G0X0Y0Z00 ; return to origin
OpenBuilds CAM¶
https://software.openbuilds.com/
Parece bueno!
Solo que para el "continuous drill" el plunge está buggueado: el movimiento rápido de bajada inicial a Z0 es lenta (F10) y la bajada de agujerear a Z-5 que debería ser lenta es rápida (F1000). Ver issue.
G0 Z10
G0 X2.8540 Y56.5253
G0 Z0
G1 F10 Z0.0000
G1 F1000 X2.8540 Y56.5253 Z-5.0000 S1000
G1 F1000 X2.8540 Y56.5253 Z0.0000 S1000
Lo edité en sublime text con una regex:
G1 F1000 (.* Z-5.*)
G1 F50 \1
JScut.org¶
Tool settings¶
Ver: diametro-del-eje-de-la-fresa
Material settings¶
Configrurar el material:
- Espesor del material (20 mm por ejemplo).
- Z-origin en bottom.
- Clearance en mas de 5 mm por ejemplo.
Como armar la mesa:
- La mesa debe estar en la coordenada Z0 (o quizas Z-1 seriviria?).
- Poner el material sobre la mesa, de forma que la superficie superior del material este a una altura tal que coincida con la coordenada
Z09(JScut va a cortar desde esa capa y hacia abajo, hasta Max Cut Depth). - Asegurar el material a la mesa de alguna manera.
Gcode settings¶
Use "zero lower left" en JScut para tener todo en positivo en esta configuracion.
Hay que asegurarse de que el sistema de referencia este bien configurado; para que todas las coordenadas XY sean positivas con origen en el X0 Y0 (porque tengo configurado asi el GRBL).
Despues de generar el path en JScut, hay que editar el gcode. Por ejemplo:
$H ; homing cycle
G92 X0 Y247 Z40 ; puede variar, en general para X o Y es: MAXIMO - HOMING PULL-OFF
G0 X60 Y55 Z2 ; esta es la esquina de la base que puse, la superficie esta en Z = 2-3 mm
G92 X0 Y0 Z0 ; esto pondria el origen bien, pero el Z0 es muy alto, deberia ser Z-0.5 para estar justo encima
Entonces mi header completo seria:
$H
G92 X0 Y247 Z40
G0 X60 Y55 Z2.5
G92 X0 Y0 Z0
Agregarle lo anterior al inicio del GCODE de JScut.
Area chica¶
Para la tablita de madera que puse en el CNC con area achicada, los settings son estos:
$H
G92 X-115 Y-10 Z30.5
Como ademas le cambie los limit switches y la homing mask, solo hace falta ese par de comandos para que todo quede en orden.
Quizas ademas pueda hacer algo en los settings respecto de $H para ni siquiera tener que usar G92.
El CNC no le da bola al feedrate que pongo en JScut, pero con el override en UGS a 1000% anduvo mucho mejor.
Resultado¶
El agujero quedo bien! peeero las dimensiones no son perfectas:
- Diametro en X: 3.5 mm
- Diametro en Y: 3.7 mm
Creo que es porque las varillas guia del eje Z estan flojas (necesito varillas mas largas).
G-Code Sender¶
El UGS está bien, pero hay muchos más:
- Lista de GRBL: https://github.com/gnea/grbl/wiki/Using-Grbl
- https://github.com/MaslowCNC/GroundControl/wiki/CAM-(G-code-generation)-programs
- https://shapeokoenthusiasts.gitbook.io/shapeoko-cnc-a-to-z/cad-cam-tools
- Fusion360 "the almighty 3D CAD/CAM tool from Autodesk"
- Candle2 https://github.com/Schildkroet/Candle2
- OpenBuilds Control https://github.com/OpenBuilds/OpenBuilds-CONTROL
Autonivelado¶
Para hacer grabados y PCBs, es importante tener bien nivelada la superficie. Pero es un bardo, asi que los programas que mandan el gcode tienen una funcion para recalcular alturas en base a mediciones con el probe de GRBL.
Opciones:
- bCNC: https://www.youtube.com/watch?v=Z59BkvBOx5A
- chillipepr.com: https://www.instructables.com/id/Probing-and-Milling-a-PCB-using-an-Arduino-Based-C/
- OpenCNCPilot: https://github.com/martin2250/OpenCNCPilot
Ya que bCNC funciona bien, me quedo con ese :)
Ver también:
UGS¶
Se puede instalar en el RPi y usar con joystick/jogging:
- https://github.com/winder/Universal-G-Code-Sender/pull/1385
- https://github.com/winder/Universal-G-Code-Sender/wiki/Raspberry-Pi
bCNC¶
Parece estar bueno, esta escrito en python.
Requisitos:
sudo apt install python-pip
sudo apt install libjpeg-dev zlib1g-dev # Pillow dependencies
sudo apt install python-tk # bCNC dependency
Opciones de instalación:
pip2 install --upgrade bCNC
# pip2 install --upgrade git+https://github.com/vlachoudis/bCNC
# pip2 install . #in git directory
# python2 -m pip install --upgrade bCNC
Para hacerlo headless, primero entrar por ssh con la opción "-X":
ssh -X pi@raspberry
python2 -m bCNC
Y lo mismo para configurar el joystick con qjoypad.
Jogging y Joystick key mapping¶
Por defecto se puede hacer click en el área "blanca" de bCNC y eso manda comandos:
bCNC Jogging Keyboard keys:
pan +X pan -X pan +Y pan -Y pan +Z pan -Z < + >or< = >Increase step by one unit (=current decade)< - >or< _ >Decrease step by one unit (=current decade)< 1 >Set as step the step1 (default 0.1) value from the configuration< 2 >Set as step the step2 (default 1) value from the configuration< 3 >Set as step the step3 (default 10) value from the configuration<\*>Multiply step by x10<>...</>Divide step by /10
Se puede conectar un joystick al Raspberry Pi y usarlo para mandar esas teclas:
sudo apt install qjoypad
En la chromebook me faltaban algunas teclas asi que usé el teclado virtual "Onboard" que se ve ahí.
bCNC en GalliumOS¶
sudo apt install python-pip
sudo apt install python-tk # bCNC dependency
pip2 install opencv-python==4.2.0.32 bcnc
chilipeppr¶
Se puede examinar y madnar el GCODE por web usando http://chilipeppr.com/grbl (o http://chilipeppr.com/jpadie)
OpenBuilds CAM¶
Es de los mejorcitos.
Obs: la última vez que miré, todavía tenía un bug en los feedrates pero se puede esquviar.
Fresas y Motor del Spindle¶
El Dremel 3000 gira entre 5000 RPM y 320000 RPM. Según la teoría del fresado, girar demasiado rápido y avanzar muy lento va a romper cualquier fresa, porque se funden.
Con el Dremel CNC podría cortar polyfoam tranquilamente, pero el EMDF y el aluminio son complicados.
Sin embargo, es posible:
- Info sobre bits/fresas: https://youtu.be/239aFAqYBpQ?t=321
- 1 Flute Router Bit
- Tungsten steel (cemented carbide)
- 3.175 mm Shank diameter
- 3.175 mm Cutting edge diameter
- 17 mm Cutting edge Length
- 40mm Overall Length
- En esta guía, recomiendan fresas "true" end-mill, en vez de las cuadradas.
En mercadolibre hay opciones de "metal duro". Según un documento de la marca "Ditoma" son aleaciones de carburo de tungsteno con cobalto. El documento entero es muy educativo: .
Las fresas integrales de metal duro (carburo de tungsteno) se utilizan entonces, especialmente, para operaciones de ranurado, planeado, perforado, desbaste y acabado de piezas metálicas.
Las fresas sólidas de metal duro son fabricadas, generalmente, de carburo de tungsteno aleado con cobalto (Co).
En mercadolibre hay opciones:
- Una cuadrada, equivalente a la que usa Nikodem Bartnik: link 3 mm y catálogo del vendedor.
- Una ball-nose endmill también de Ditoma: link ball-nose
- Otra Ditoma con punta plana de dos filos: link 3 mm
Diametro del eje de la fresa¶
El minitorno Dremel solo acepta fresas con diámetro de eje hasta 3.2 mm.
Acrílico¶
Para agujerear acrílico (o plásticos) no da igual la fresa.
Usé una de 1 filo y 1 mm de diámetro para agujerear una tapa de acrílico.
Opciones¶
Estas podrian servir:
{{:proyectos:diy:cnc:20200627-153001.png?0x200}} {{:proyectos:diy:cnc:20200627-153123.png?0x200}}
Fresa Cim Tek BW-C22ER¶
La fresa de 4 mmde shaft no se puede agarrar con los mandriles del dremel 300 que tengo. Tuve que hacer un hack horrible con cinta y pistola de goma para que quede agarrada.
- Punta de las fresas: Esferica (ball nose).
- Material: Metal duro (carburo de tungsteno).
- Revestidas: Si TIALN.
- Diametro: Ø 2 mm
- Cabo: Ø 4 mm
- Largo Total: 50 mm
La ball-nose que compre tiene 4 mm de diametro de "shaft" pero el Dremel solo acepta hasta 3.2 mm.
Tener en cuenta para la proxima!
Fresas para PCB¶
Parece que se usan unas en forma de "V" para los circuitos y unas normales para hacer los agujeros.
https://listado.mercadolibre.com.ar/fresa-cnc-pcb_TiempoEnvio_ProximoDia
Ver:
Laser NEJE 40640¶
El último marco CNC (2022/03) tiene doble motor en Z y en Y.
- El Y está duplicado con los jumpers, porque el modo gantry no es compatible con tener el variable spindle pin (para el laser). * El Z está duplicado con un segundo CNC shield, puenteando los pines de 5V, GND, STEP, y DIR con cablecitos dupont.
D11 es el Z- axis pin del CNC shield clone, de ahi sale el PWM "variable spindle" para el láser.
Gantry mode tiene que estar deshabilitado.
\$32=1 habilita el "laser mode" de GRBL: https://github.com/gnea/grbl/blob/master/doc/markdown/laser_mode.md
\$30=100 dice que el max spindle speed (o el maximo del laser en este caso) corresponde a un comando tipo S100. Es importante que el feed en el GCODE corresponda al setting de máximo feed de GRBL.
bCNC config, solapa "CAM":
-
material=
maderita:feed50 (la mitad de\$30),plunge feed500 (para que se mueva rapido en Z) ydepth increment0. * stock=default: todo en cero,material=maderita(el material creado arriba). * end mill=NEJE-A40640-Laser: type=engraving, shape=V-cutting, material=solid carbide, coating=None, diameter=0.1, mount axis=1.0, flutes=1, length=1, angle=0, stepover=20. No sé si algo de esto es importante. * botónConfig: cambiar/quitar cosas del header y footer que molestan. -
Header GCODE: quitar el movimiento en Z y poner el M3 o M4 del spindle/laser en
S50para que coincida con un porcentaje de\$30.M4 S20(M4es "Dynamic Laser Power Mode", puede serM3("Constant Laser Power Mode") para que obedezca los comandosSdel GCODE program).- Remover lo demás.
- Footer gcode:
M5(deshabilitar laser).- Remover lo demás.
bCNC text:
-
CAM tab 2. "CAM" dropdown menu (below the leftmost icon set) -> Generator -> Text 3. Text options:
-
Font=
/usr/share/fonts/truetype/ubuntu/Ubuntu-C.ttf - working depth = 0
- font size = 10
- close contours=
true -
iamge chars width = 80 (default)
-
Tocar el botón ancho arriba de las options que dice "Text" para generar el texto.
Antes de hacerlo andar, centrar la maquina sobre la pieza, y apretar XYZ=0 en el tab de "Control".
Trubleshooting¶
Me pasó que el láser, de repente, no pasaba de 4% cuando usaba el variable spindle. Sin importar que M3 SXX le mandara o que $30 configurara.
El problema se solucionó ajustando los cables dupont que conectaban D11/GND con TTL/GND en el módulo de control del láser. Parece que estaban meido sueltos.
Variable Spindle PWM para controlar un Servo¶
Antecedentes:
- En este repo hay una solucion bien codeada, tendria que adaptarla al GRBL 1.1h que estoy usando https://github.com/robottini/grbl-servo
No es tan trivial hacerlo con Arduino y GRBL:
- https://forum.eleksmaker.com/topic/2510/grbl-1-1g-with-servo-for-mana-se/2
- http://www.buildlog.net/blog/2017/08/using-grbls-spindle-pwm-to-control-a-servo/
La frecuencia del PWM del pin en GRBL es más alta que la que entienden los servomotores tipo "hobby".
Por defecto los servos básicos funcionan con PWM a 50 Hz (T=20 milisegundos) pero tienen cierta tolerancia (ref.).
Lo importante es que el "duty cycle" (el tiempo con voltaje alto) esté entre 0.5 ms y 2.5 ms (readme).
Pero el variable spindle de GRBL usa por defecto 0.98kHz (T~1 ms). Hay que bajarlo 20 veces para estar en el rango. Si le pudiera bajar la frecuencia 4 veces (para tener un duty cycle máximo de 4 ms) quizás alcanzaria.
Comandos GRBL para el spindle¶
- https://github.com/gnea/grbl/wiki/Grbl-v1.1-Commands
- https://github.com/gnea/grbl/issues/180
- http://linuxcnc.org/docs/html/gcode/m-code.html#mcode:m3-m4-m5
M3 - start the spindle clockwise at the S speed.
M4 - start the spindle counterclockwise at the S speed.
M5 - stop the spindle.
M3 S1000; would set CW rotation at 1000 rpm
Cableado¶
Como este: https://lastminuteengineers.com/servo-motor-arduino-tutorial/
El pin de "spindle enable" en el CNC shield 3.0 (modificado para poder usar el variable spindle) debería ser el "variable spindle" y va al cable amarillo de mi servo.
Alimentación: 5V al cable rojo (internet dice que hasta 7 esta bien)
Timers e interrupts en PWM¶
"A timer is a counter with a clock input"
- Buen articulo: https://www.arduino.cc/en/Tutorial/SecretsOfArduinoPWM
- Timer 0 interrputs: https://youtu.be/faCVhp7gm-g?t=492
- Timer 0 prescaler / clock select: https://youtu.be/faCVhp7gm-g?t=1466
- Timer 1: https://youtu.be/IdL0_ZJ7V2s?t=224 (hasta el minuto 4:42, o hasta 5:47 para ejemplo de prescaler).
- Timer 1 interrupts / CTC mode: https://www.youtube.com/watch?v=IdL0_ZJ7V2s&feature=youtu.be&t=354
Segun entiendo el PWM se genera activando o desactivando el voltaje del pin en determinados momentos del contador.
El contador tiene cierto "tamaño" que determina cuantas cuentas puede contar. Un oscilador envia una cuenta al contador de acuerdo a su frecuencia caracteristica. El reloj del sistema anda a 16 MHz, y diferentes timers pueden contar mas o menos veces antes de "llenarse" y empezar de nuevo:
- Timer 0: 8-bit (0-255)
- Timer 1: 16-bit (0-65535)
- Timer 2: 8-bit (0-255)
Como la frecuencia del reloj es la misma para todos, timer1 se llena mas lento que el timer0 y el timer2.
Hay 3 timers, y la frecuencia del PWM que puede generar cada uno depende del reloj del sistema y de algunos parametros que se pueden configurar para cada timer. Los principales parametros son "Prescaler" y "PWM mode".
Para el timer 2 que usa el variable spindle PWM, los parametros son:
- Prescaler: por defecto Arduino lo inicia en 1/64, GRBL tambien.
- PWM mode: por defecto Arduino lo inicia en "Phase Correct PWM", pero GRBL lo pone en "fast PWM mode".
Quizas podria cambiarlo a "Phase Correct PWM" para bajar la frecuencia a la mitad. Aunque no se que efecto podria tener eso en otras cosas. El timer 2 tambien afecta el pin 3, que se usa para el stepper.
Para mas informacion, leer: https://www.arduino.cc/en/Tutorial/SecretsOfArduinoPWM
Variable Spindle PWM Frecuency para Servo¶
Antecedentes:
El archivo cpu_map.h tiene la configuracion de los timers:
// Prescaled, 8-bit Fast PWM mode.
#define SPINDLE_TCCRA_INIT_MASK ((1<<WGM20) | (1<<WGM21)) // Configures fast PWM mode.
// #define SPINDLE_TCCRB_INIT_MASK (1<<CS20) // Disable prescaler -> 62.5kHz
// #define SPINDLE_TCCRB_INIT_MASK (1<<CS21) // 1/8 prescaler -> 7.8kHz (Used in v0.9)
// #define SPINDLE_TCCRB_INIT_MASK ((1<<CS21) | (1<<CS20)) // 1/32 prescaler -> 1.96kHz
#define SPINDLE_TCCRB_INIT_MASK (1<<CS22) // 1/64 prescaler -> 0.98kHz (J-tech laser)
Que despues se usa en spindle_control.c:
SPINDLE_TCCRA_REGISTER = SPINDLE_TCCRA_INIT_MASK; // Configure PWM output compare timer
SPINDLE_TCCRB_REGISTER = SPINDLE_TCCRB_INIT_MASK;
Esos son los registros TCCR2A y TCCR2B, definidos con ese otro nombre en cpu_map.h:
#define SPINDLE_TCCRA_REGISTER TCCR2A
#define SPINDLE_TCCRB_REGISTER TCCR2B
Usa timer 2 por defecto. Ese timer tiene outputs en dos pines del Arduino:
- Pin 11: Timer 2 "A” output (OC2A) - normalmente "Variable spindle PWM".
- Pin 3: Timer 2 "B” output (OC2B) - normalmente "[motor] Step pulse".
Cambios al codigo de GRBL¶
La frecuencia del timer 2 se cambia en el registro TCCR2B con los bits CS22, CS21 y CS20:
Para cambiar el timer de prescaler 64 a 1024 podria hacer esto:
// Prescaled, 8-bit Fast PWM mode timer 2.
#define SPINDLE_TCCRA_INIT_MASK ((1<<WGM20) | (1<<WGM21)) // Configures fast PWM mode.
#define SPINDLE_TCCRB_INIT_MASK ((1<<CS22) | (1<<CS21) | (1<<CS20)) // 1/1024 prescaler
Aca hay info de como fue eso y otras alternativas:
- https://github.com/grbl/grbl/issues/1049#issuecomment-237963006
- https://github.com/grbl/grbl/issues/1049
El problemita del 50% duty cycle en el pin 11 solo aparece con fast mode "with OCRA" (WGM flags 111). Por suerte GRBL usa el fast mode "normal" (WGM 011 creo), asi que no es un obstaculo.
En ese thread se dijo:
I don't use an AVR but wouldn't setting the prescaler to 1024, MINIMUM_SPINDLE_PWM roughly 15, PWM_MAX_VALUE roughly 23, give you something rather coarse but usable?
~1ms to ~1.5ms, 61Hz update rate
Calculo de frecuencia con prescaler 1024 en fast mode:
Output A frequency: 16 MHz / (1024 * 256) = ~61.03 Hz
Es casi lo tipico del servo ~50 Hz, un poco mas seguro no lastima.
Entonces, cada bit del timer vale:
Period = 1 / 61 Hz ~ 16.4 ms
Counter tick time = 16.4 ms / 256 ticks por periodo ~ 0.06 ms (para 1 "clock tick" del timer de 8 bits)
Entonces el rango de bits para tener pulsos de 0.5 ms a 2.5 ms es:
0.5 ms ~ 8 ticks
2.5 ms ~ 41 ticks
Eso significa que deberia configurar el PWM en GRBL tal que:
#define SPINDLE_PWM_MAX_VALUE 255 // cpu_map.h // Don't change. 328p fast PWM mode fixes top value as 255.
#define SPINDLE_PWM_MIN_VALUE 8 // config.h
Y el max/min de RPMs podria reflejar ese rango directamente:
#define RPM_MAX 255.0 // config.h
#define RPM_MIN 8.0 // config.h
De esta forma cubro mas o menos todo el rango de duty cycle de un servo estandar.
Deberia chequear que mi servo responda tambien entre 0.5 ms y 2.5 ms
Deberia chequear las cuentas, hice varios redondeos.
Podria probar con prescaler 256 (f ~ 240 Hz, T ~ 4.1 ms), para tener 0.016 ms por tick. Asi, el rango de valores de PWM que puedo configurar se agranda a 31-156, aumentando la resolucion. Pero no se si funcionara bien eso, hasta 100 Hz parece que andan pero no se a 240 Hz.
Mejoras¶
No perder pasos: https://hackaday.com/2016/06/01/mechaduino-closed-loop-stepper-servos-for-everyone/
Conseguir extra digital pins: https://www.instructables.com/id/How-to-add-6-extra-pins-to-your-Arduino-with-no-ex/
Z-Probing alternatives¶
Además de la placa de cobre, se pueden usar otras cosas.
- Un dinamómetro/celda de carga para medir fuerza.
- Un end-stop simple, mecánico u óptico.
- Un sensor tipo "BLTouch".
Square gantry¶
Incompatibilidad con variable spindle¶
// Variable spindle/laser mode IS supported, but only for one config option.
// NOTE: Protoneer CNC Shield v3.51 has A.STP and A.DIR wired to pins A4 and A3 respectively. Coolant pin A3 is moved to D13, replacing spindle direction.
// NOTE: Arduino CNC Shield Clone (Originally Protoneer v3.0) has A.STP and A.DIR wired to D12 and D13, respectively. With the limit pins and stepper enable pin on this same port,the spindle enable pin had to be moved and spindle direction pin deleted. The spindle enable pin now resides on A3, replacing coolant enable. Coolant enable is bumped over to pin A4 (not used/reserved). Spindle enable is used far more and this pin setup helps facilitate users to integrate this feature without arguably too much work.
//
// Variable spindle (i.e. laser mode) does NOT work with this shield as configured.
En config.h sobre activar variable spindle:
// NOTE: IMPORTANT for Arduino Unos! When enabled, the Z-limit pin D11 and spindle enable pin D12 switch!
Eso no es un problema tan grave, se puede solucionar alterando el shield para cruzar los cables.
Segun la documentacion de GRBL, el gantry no funciona junto al variable spindle en el CNC Shield v3.00:
// Variable spindle (i.e. laser mode) does NOT work with this shield as configured. While variable spindle technically can work with this shield, it requires too many changes for most user setups to accomodate. It would best be implemented by sharing all limit switches on pins D9/D10 (as [X1,Z]/[X2,Y] or [X,Y2]/[Y1,Z]), home each axis independently, and updating lots of code to ensure everything is running correctly.
Para habilitar el gantry sin el variable spindle, en config.h, encontrar la linea:
#define VARIABLE_SPINDLE // Default enabled. Comment to disable.
Y comentarla para deshabilitar el variable spindle:
//#define VARIABLE_SPINDLE // Default enabled. Comment to disable.
Luego activar el gantry:
#define ENABLE_DUAL_AXIS
#define DUAL_AXIS_SELECT Y_AXIS
#define DUAL_AXIS_CONFIG_CNC_SHIELD_CLONE
Variable spindle y limit switches para gantry squaring¶
Mi CNC tiene dos motores para el eje Y, pero solo un limit switch (end-stop). GRBL 1.1h permite configurar dos end-stop para un solo eje.
Los limit switches de makerbot tipo NO (normal open) tienen un problema. Al conectarse en paralelo y activarse, resetean el Arduino. Por algún motivo, a los switches que van en paralelo hay que cortarles el pin NC (que no se usa en la configuración NO) y así todo funciona.
- Los release notes de 1.1h y el config.h tienen algo de info.
- La documentación del Arduino CNC Shield v3.0 puede ayudar.
Este modo de GRBL reconfigura los pins de la configuracion sin variable spindle de esta manera:
Hay que poner los jumper en los pins que corresponden a los marcados en rojo en la figura.
Nota: se pierde el pin de "spindle direction" en esta configuración.
Square gantry con Variable Spindle HACK¶
La solucion facil es no usar el dual axis, y simplemente reflejar el eje Y en el motor A.
Work in progress...
Please note, grbl v.09 has moved one of the limit switch pins!!
Leer la parte del CNC Shield en:
- https://github.com/grbl/grbl/wiki/Connecting-Grbl (viejo repo)
- https://github.com/gnea/grbl/wiki/Connecting-Grbl
- https://blog.protoneer.co.nz/arduino-cnc-shield-v3-00-assembly-guide/#4THAXIS
Estuve usando la version 1.1h. El intercambio de pins entre Z-limit y spindle ocurrio en la version v0.9. El CNC shield v3.10+ dice ser compatible con este cambio:
Arduino CNC Shield V3.10 – GRBL v0.9 compatible (PWM Spindle + Soft limits)
Ahora la pregunta es: cual tengo yo? Tengo la 3.00 y, lamentablemente, no alcanza:
Version 3.10+
Added Support for GRBL 0.9v with PWM Spindle.
Y realmente es asi:
JCDaniel:
Fol older shield boards like mine (Ver. 3.00), just coment this line and the pin layout wil be not switched.
Necesito una 3.10+, o hackear la que tengo.
Para habilitar el variable spindle de nuevo deberia:
- Cruzar los cables de los pines
D11yD12para que coincidan con el shield viejo. Eso haria que se pueda usar el variable spindle tal cual. - Lidiar con el tema del Z limit switch. Esa seria la incompatibilidad con el gantry.
Desafortunadamente parece que el ENABLE_DUAL_AXIS esta metido en varias partes:
Parece dificil asi que podria intentar hackear el shield mas todavia.
Diagramas de circuito - Shield clonado 3.00¶
{{:proyectos:diy:cnc:20200628-122821.png?0x200}} {{:proyectos:diy:cnc:20200628-122917.png?0x200}}
Diagramas de circuito - Shield original 3.51¶
{{:proyectos:diy:cnc:20200628-121011.png?0x200}} {{:proyectos:diy:cnc:20200628-130244.png?0x200}} 
{{:proyectos:diy:cnc:20200628-122101.png?0x200}}
Cloning the whole board¶
http://diyprojects.eu/how-run-two-cnc-shields-cloned-on-one-arduino/
Múltiples herramientas¶
- https://hackaday.com/2019/11/14/jubilee-a-toolchanging-homage-to-3d-printer-hackers-everywhere/
- https://github.com/machineagency/jubilee
- https://farm.bot/
Estructura¶
Tiene mucho flex, achicando todo y poniendo más barras quizás mejore.
Eje X¶
Para el carrito del eje X (el de movimiento horizontal de un solo motor, y sobre el que se monta el eje Z vertical) por ahi sería mejor disponer 4 varillas de metal en la forma 2 (o 6).
Lina dijo:
cuando tienes un material rígido fijado en 4 puntos q estan distribuidos como un cuadrado, lo que se resiste al movimiento de flexión, lo que Arriostra, es la tensión que se genera sobre todo en lasdiagones al interior de esecuadrado,
si quito uno de esos puntos de fijación, ya no tengo la resistencia diagonal
Eje Y¶
Para el eje Y (con dos motores en escuadra, sobre el que el eje X se monta) no hay mucho lugar para mejorar, contribuye poco al flex.
Pero el lugar donde se monta el eje X es lo que mas se mueve de todo. Lina pensó lo siguiente:
Y podría agregarse una varilla a la base:
Eje Z¶
Habría que modificarlo para que funcione con el diseño 2 (o 6) del eje X.
Podría dejar fijo un lado de los extremos del eje a lo que sujeta el Dremel, y dejar que se desplacen sobre los rulemanes, fijos sobre el carrito del eje X. Aunque le daría más rango, podría no ser tan robusto, ya que en el diseño actual los ejes están fijos en ambos extremos al carrito del eje X, y solo el soporte del eje Z se desplaza.
Version II¶
Falta achicarlo en XY y cortar varillas.
CNCs basados en control directo por Raspberry Pi¶
- https://github.com/pantadeusz/raspigcd
- https://github.com/Nikolay-Kha/PyCNC
- https://wiki.protoneer.co.nz/Raspberry_Pi_CNC
GPIO directio a los stepper drivers¶
pigpio note¶
At the moment pigpio on the Pi4B is experimental. I am not sure if the DMA channels being used are safe. The Pi4B defaults are primary channel 7, secondary channel 6. If these channels do not work you will have to experiment. You can set the channels used by the pigpio daemon by invoking it with the -d and -e options, e.g. sudo pigpiod -d 5 -e 8 to specify primary 5, secondary 8.































